QT280G产品规格书
一、产品概述
QT280G 是集 4G/5G 网络、虚拟专用网等技术于一体的物联网无线路由器产品。该设备凭借4G/5G 无线广域网双网备份以及 Wi-Fi 无线局域网等技术,提供不间断的多种网络接入能力,以其全面的安全性和无线服务等特性,为用户提供高速稳定的数据传输通道 。
该产品的设计完全满足了无人值守现场通信的需求,采用软硬件看门狗及多级链路检测机制保证通信的稳定性和可靠性,同时支持云管理平台,方便用户远程管理,充分保证了设备管理的智能化。多种 VPN 技术保证了数据传输的安全性,防止数据被恶意访问或篡改。人性化的 WEB 配置界面设计,方便用户配置,极大地降低了用户使用难度。
二、产品特点
⚫ 支持双运营商网络备份(双 SIM 卡))
⚫ 支持 4G LTE CAT4 高速网络和 5G 高速网
⚫ 支持 WLAN
⚫ 具备 5 个以太网端口
⚫ 支持多种 VPN 功能
⚫ 支持有线、无线互相备份
⚫ 支持 SNMP 及云平台,实现高效的远程集中网管
⚫ 支持高效完成大规模设备网络部署
⚫ 支持导轨及桌面安装
⚫ 全工业化设计,无惧恶劣条件的挑战
三、产品优势
1.提供不间断的多种网络接入能力
提供快速的 LTE 广域网链路,双卡备份,实现业务的连续性和广域网的多样性。支持802.11b/g/n 标准的通信,满足用户对于 WLAN 无线接入的需要,速率最高可以达到300Mbps,轻松构建无线局域网,支持 WEP/WPA/WPA2 等加密,保障无线局域网的安全, 支持双 4G/5G 和 Wi-Fi 、有线多路互为备份,为用户提供冗余的通讯链路,是数据传输不间断的又一强有力保障;
2.强大的安全功能
数据传输安全:支持 IPsec VPN、L2TP、PPTP、OPEN VPN、GRE、CA 证书保障数据安全传输;
网络防护安全:支持 SPI 全状态检测、Secure Shell(SSH)、入侵保护(Ping)、 DDoS 防御、攻击防御、IP-MAC 绑定等防墙功能保障网络不受外界攻击设备管理安全;
3.高可靠性设计
链路检测设计,链路层检测,检测链路情况,实现掉线自动重拔保持链路长连接、PPP层检测,维持与运营商网络侧的连接,防止被强行休眠,保持网络的畅通性。 VPN 通道检测,维持 VPN 通道的连接稳定性,保障数据传输的连续性,设备故障自愈设计,内嵌硬件看门狗,设备运行故障自修复,保障设备维持高可用性;
4.链路冗余设计
具备多种链路冗余设计,确保现场通讯不间断;
支持双 4G/5G、Wi-Fi 和有线互为备份;
支持网管平台,实现集中管理和规模化部署;
支持云管理平台,方便用户通过管理平台对大量设备进行状态监控和集中管理。可同时对批量设备进行远程管理及配置,提高网络部署和维护的工作效率;
5.工业化设计
金属外壳,防护等级为 IP30;
EMC 各项等级指标达 3 级;
以太网口支持 1.5KV 隔离变压保护;
宽温支持:-35℃-75℃ 宽压支持:9-36V;
四、产品尺寸
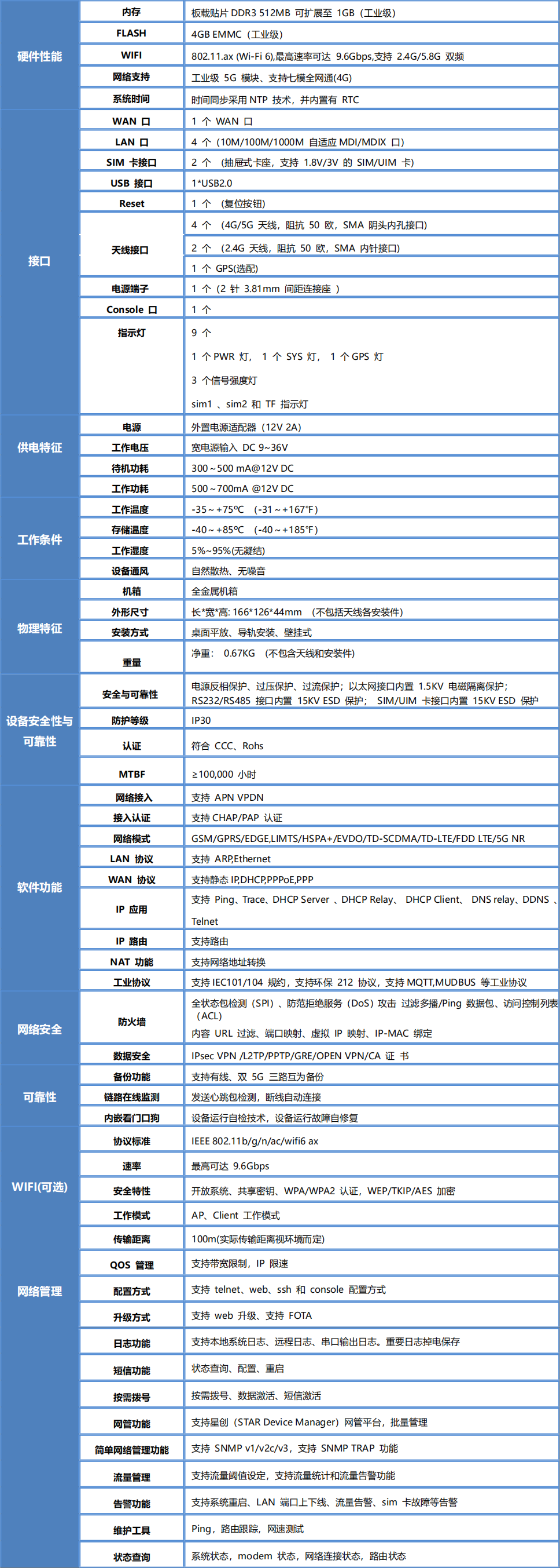
五、规格参数
